时间:2021-08-26
浏览量:3797
云南省人民政府
云政规〔2021〕2号
云南省人民政府关于印发
云南省创建生态文明建设排头兵
促进条例实施细则的通知
各州、市人民政府,省直各委、办、厅、局:
现将《云南省创建生态文明建设排头兵促进条例实施细则》印发给你们,请认真贯彻执行。
云南省人民政府
2021年8月12日
(此件公开发布)
云南省创建生态文明建设排头兵
促进条例实施细则
第一条 为贯彻落实《云南省创建生态文明建设排头兵促进条例》(以下简称《条例》),制定本细则。
第二条 本细则坚持以习近平生态文明思想为指导,围绕努力成为生态文明建设排头兵的目标,以筑牢西南生态安全屏障、全面改善环境质量、推动绿色低碳发展、全面提高资源利用效率为重点,推动碳达峰、碳中和目标实现,努力把云南建设成为中国最美丽省份。
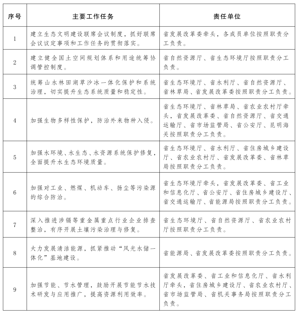
第三条 建立生态文明建设联席会议制度,由省发展改革委负责联席会议具体工作。
第四条 建立健全国土空间规划体系和用途统筹协调管控制度,提高国土空间资源利用效率和综合承载能力。
加快健全国土空间规划政策和技术标准体系,依托国土空间基础信息平台,全面建立全省国土空间规划动态监测和定期评估预警机制。统筹生产、生活、生态空间,划定生态保护红线、永久基本农田、城镇开发边界等控制线,严格规划管控,形成以国土空间规划为基础、以统一用途管制为手段的国土空间开发保护制度。
加强生态环境空间管控,建立“生态保护红线、环境质量底线、资源利用上线和生态环境准入清单”生态环境分区管控体系,采取分类保护、分区管控的措施,加快形成节约资源和保护环境的空间格局。
第五条 统筹山水林田湖草沙冰一体化保护和系统治理,切实提升生态系统质量和稳定性。
建立森林督查、森林资源年度监测、森林资源管理“一张图”年度更新3项长效机制,全面推行林长制,建立覆盖全省、分级负责、上下联动、齐抓共管的常态化森林资源管理机制。
建立健全流域生态环境信息发布机制,定期公开重要水功能区达标状况、跨界断面水质状况、重要饮用水水源水质、重要湖库营养状况与水质等信息。强化河湖长制,加强环境联合监测和区域环境风险防控,完善区域突发环境事件应急预案。严格实行建设项目水资源论证制度。
加强湿地保护,提高湿地保护率。开展退化湿地修复,提升湿地生态功能。加强湿地资源监测、监管和考核评估。加强各级湿地保护管理机构能力建设,提升湿地保护管理水平。
加强草原禁牧休牧、草畜平衡监管,严厉打击破坏草原行为。加大退化草原生态修复和治理力度,努力改善草原生态结构。
构建自然资源调查监测体系,完善自然资源分类标准和调查监测规范,加强各类遥感数据获取与应用,开展自然资源现状、开发利用程度及潜力分析,为国土空间生态保护修复和合理开发利用提供支撑。
第六条 加强生物多样性保护,防治外来物种入侵,形成生物多样性保护合力。
科学建立以国家公园为主体、自然保护区为基础、自然公园为补充的自然保护地体系,充分发挥自然保护地在保护生物多样性、保存自然遗产、改善生态环境质量、提供优良生态产品和维护生态安全等方面的重要作用。
加强森林、草原和农业有害生物检疫管理,摸清野生动植物资源底数,开展珍稀濒危野生动植物及栖息地状况调查、监测和评估,加强极小种群物种拯救保护。建立健全外来入侵物种、重要有害物种调查监测预警响应机制,开展有害生物防治,加强转基因生物安全管理,强化野生动植物疫源疫情监控。开展重大工程对生物多样性影响评估监测。
实行重点保护野生动植物猎捕(采集)、出售、购买、运输和人工繁育等环节全过程监管。依法查处非法交易、走私、利用野生动植物及其制品等行为。
第七条 加强水环境、水生态、水资源系统保护修复,全面提升水生态环境质量。
以六大水系和九大高原湖泊保护修复为重点,坚持“退、减、调、治、管”综合治理,科学划定保护边界,严格约束开发建设活动,切实减少生产生活对江河湖泊生态环境的干扰破坏。
推进城镇污水管网全覆盖,加强农村地区生活污水和生活垃圾处理设施建设。加强入河排污口整治,基本消除黑臭水体。持续提升饮用水安全保障水平。
第八条 加强对工业、燃煤、机动车、扬尘等污染源的综合防治,紧扣碳达峰、碳中和目标任务,强化工业企业排放管控,推进钢铁、化工、焦化、有色金属、水泥、玻璃等重点行业节能改造升级和污染治理,持续推进燃煤锅炉超低排放改造和清洁能源替代。
第九条 深入推进涉镉等重金属重点行业企业排查整治,强化重点单位监管,督导土壤污染重点监管单位依法履行土壤污染防治义务。全面实施农用地分类管理,动态调整耕地土壤环境质量类别,强化受污染耕地安全利用和管控工作。严格污染地块再开发利用准入管理,依法动态更新建设用地土壤污染风险管控和修复名录。有序开展土壤污染治理与修复。
第十条 依托云南省丰富的水能、太阳能、风能资源,大力发展清洁能源,加快天然气推广使用。推进大江干流水电项目前期研究与开发建设工作。开工建设一批风力发电、光伏发电项目,抓紧推动“风光水储一体化”基地建设。
第十一条 加强节能、节水管理,鼓励开展节能节水技术研发与应用推广,提高资源利用效率。
加强重点用能单位节能管理,推进重点用能单位能耗在线监测系统建设。鼓励企业开展节能改造和技术研发,推广合同能源管理。加强节能环保新技术应用推广,征集发布应用案例、推广目录。
加强节水型企业标准、取水定额标准的实施,鼓励企业、单位、小区开展节水对标、水效领跑活动,实施节水技术改造,增强企业、单位、小区节水能力。推进节水服务企业提供用水审计、节水改造等技术服务。推广节水先进经验,带动用水效率整体提升。
开展灌溉试验研究,定期修订主要作物节水灌溉定额标准,实行农业用水定额管理。加强农业用水效率监管,建设高效节水科技服务体系。加强农业实用节水技术研发与推广。
第十二条 建立共同监管责任机制,严格落实矿业权联勘联审和矿山生态环境综合评估制度,加强矿业权审批事前规划控制、事中联合审查、事后有效监管。建立健全矿业权退出补偿机制,依法有序做好自然保护地矿业权退出工作。监督矿业权人依法履行矿山地质环境保护和土地复垦义务,推进历史遗留矿山生态修复。推进全省矿产资源规划编制。加强矿产资源先进适用技术推广应用工作,实施绿色勘查,加快推进绿色矿山建设。
第十三条 遵循减量化、资源化、无害化原则,深入推进地级市及州府所在地城市生活垃圾分类工作,开展重点区域生活垃圾强制分类,夯实学校生活垃圾分类教育基础,建立简便易行的垃圾分类投放站(点)和与前端分类相衔接的终端处理设施。
第十四条 完善再生资源回收利用体系,推进再生资源回收利用行业规范发展。
推进园区循环化改造、企业循环式生产,在冶金、化工、石化、建材等行业间实现原料互供、资源共享,建立跨行业的循环经济产业链,推动产业废弃物循环利用。
完善固体废物管理制度,贯彻落实再生资源综合利用行业规范条件,推进全省废钢铁加工、废矿物油综合利用、废旧轮胎综合利用等行业规范发展,推动新能源汽车动力蓄电池回收利用体系建设。
推广清洁养殖工艺和实用技术,推进畜禽粪污、秸秆资源化利用。推广地膜减量增效技术,开展废旧地膜回收。发展大水面生态增养殖、工厂化循环水养殖,推进水产标准化生态健康养殖。
第十五条 建立和完善生态保护补偿机制,科学制定补偿标准,逐步实行多元化生态保护补偿。
优化生态系统服务功能价值测算体系,健全生态环境质量监测评价和考核奖惩机制,完善重点生态功能区转移支付制度,提高重点生态功能区所在地政府基本公共服务保障能力。
实施森林生态效益补偿,推进草原生态补偿,探索建立湿地生态效益补偿制度,建立健全重点流域横向生态补偿机制,加强耕地保护补偿,推动重点流域和禁止开发区域、重点生态功能区、生态环境敏感区(脆弱区)及其他重要区域生态保护补偿全覆盖。
第十六条 贯彻落实国家绿色产品认证制度,加强绿色产品认证监督管理。加强塑料污染治理,有序禁止、限制部分塑料制品的生产、销售和使用,推广应用替代产品。贯彻落实饮料纸基复合包装生产者责任延伸制度。加强市场监管,开展过度包装商品监督检查工作。
第十七条 加强宣传教育和引导,普及生态文明知识,提高全民生态文明素质,营造全社会崇尚、践行绿色发展理念的良好氛围。
把生态文明教育纳入国民教育体系,将生态文明内容编入义务教育地方课程系列教材、融入日常教学。组织青少年学生开展环保科普教育实践学习活动,增强青少年学生生态文明意识。
加大生态文明知识宣传普及力度,在主流媒体重要版面、重要时段开设专题专栏,制作刊播生态文明建设公益广告。广泛开展世界环境日、国际生物多样性日、全国节能宣传周、全国低碳日等主题宣传活动,提高全民生态文明素质。
深入贯彻落实《绿色生活创建行动总体方案》,开展节约型机关、绿色家庭、绿色学校、绿色社区、绿色出行、绿色商场、绿色建筑等创建行动。大力宣传《公民生态环境行为规范(试行)》,持续推进爱国卫生“7个专项行动”,引导公民自觉履行环境保护责任和改善环境卫生义务,形成绿色健康文明生活方式。
第十八条 健全自然资源产权制度和资源有偿使用制度。
探索开展用能权、排污权交易,积极主动参与全国碳排放权交易市场建设与发展,鼓励开展水权交易,通过市场机制合理配置资源。
以环境公共服务、重点行业深度治理、工业园区集中治污、区域水环境综合整治、重金属污染综合治理和农村环境综合整治等领域为重点,以市场化、专业化、产业化为导向,吸引和扩大社会资本投入,健全统一规范、竞争有序、监管有力的环境污染第三方治理市场。
第十九条 建立健全生态文明建设资金保障机制,推动投资主体多元化、投资方式多样化,发展绿色金融业务。
按照中央与地方财力和事权相匹配的原则,合理划分生态环境和自然资源领域省以下财政事权和支出责任,明确省以下提供生态环境和自然资源领域公共服务的范围和方式,落实州、市、县、区生态环境和自然资源领域支出责任。
落实国家支持环境保护、节能节水、资源综合利用、污染防治等方面的税收优惠政策。鼓励金融机构建立生态文明建设金融扶持长效机制,推进金融产品创新,引导信贷资金流向生态文明建设重点项目。进一步理顺资金投入机制,规范推广运用PPP模式(政府与社会资本合作模式),创造有利条件吸引社会资本参与生态文明建设。
推广绿色信贷,鼓励金融机构加大绿色信贷发放力度。支持绿色环保企业上市融资,鼓励对绿色信贷资产实行证券化。支持设立绿色发展基金,实行市场化运作。完善对节能低碳、生态环保项目的担保机制,加大风险补偿力度。鼓励和支持保险机构开展环境污染强制责任保险试点。
第二十条 建立健全生态文明建设社会参与机制,加快生态文明建设领域人才队伍建设。
开展高等院校生态学等有关学科建设,提升人才培养质量,为全省生态文明建设提供人才保障。培养和引进生态领域高层次人才,在云南省“高层次人才引进计划”、“高层次人才培养支持计划”等人才项目中予以重点支持,培养一批生态文明建设领军人才。在生态领域加强国内国际交流合作。
鼓励生态文明建设领域人才在水体污染控制与治理、大气污染成因与治理、土壤污染防治、固体废物污染防治、化学品环境与健康风险评估和防控、生态修复技术攻关,以及应对气候变化、生物安全与生物多样性保护、噪声污染防治、核辐射安全等方面开展科学技术研究、开发、推广和应用,参与生态文明建设示范区、“绿水青山就是金山银山”实践创新基地建设。
第二十一条 加强省级生态环境保护监督检查,落实生态环境保护责任。
积极开展生态环境保护督察,解决生态环境突出问题。开展领导干部自然资源资产离任(任中)审计,压实各级领导干部自然资源资产管理和生态环境保护政治责任。加强能源节约和资源循环利用、生态环境保护和修复、环境污染防治、绿色发展等方面的审计监督。
推进生态环境保护综合行政执法改革,进一步完善生态环境综合行政执法管理体制,完善省级以下生态环境监测机构垂直管理改革,理顺各级生态环境监测组织架构,加强生态环境监测能力建设,提高执法效率。
强化生态环境公益诉讼和损害赔偿司法保障,加大破坏生态环境违法犯罪行为查处侦办力度。全面履行检察机关公益诉讼职责,做好公益诉讼与生态环境损害赔偿制度的配合衔接。
第二十二条 加强对生态文明建设工作集体和个人的关爱,激励全省上下投身生态文明建设工作,对保护和改善生态环境做出突出贡献的单位和个人,按照有关规定给予表彰和奖励。
第二十三条 省直有关部门按照本部门职责,结合生态文明建设排头兵专项规划实施,将《条例》和本细则确定的任务优先纳入年度工作计划、项目资金计划。各州、市人民政府应当结合实际抓好生态文明建设工作。
第二十四条 本实施细则自2021年10月1日起施行。
附件:云南省创建生态文明建设排头兵促进条例实施细则主要工作任务清单
附件
云南省创建生态文明建设排头兵促进条例
实施细则主要工作任务清单


-云南省寄生虫病防治所-
来源:云南发布微信公众号
上一篇:省寄防所组织开展《党章》专题辅导
版权所有 Copyright © 云南省寄生虫病防治所 滇ICP备05004264号-3 滇公网安备 53080202000356号
技术支持:川海科技
本站部分素材源于网络,如有侵权,请联系作者删除!