时间:2020-08-19
浏览量:5217
2020年度云南省科学技术奖提名
于7月20日截止受理
共受理提名项目353项
8月17日
云南省科学技术厅公示
2020年度云南省科学技术奖
提名受理形式审查通过项目名单
经云南省科学技术奖励办公室形式审查
审核通过项目305项
审核不通过项目48项
公示时间自8月17日—8月31日,共15天。
任何单位或者个人对公示项目持有异议的,可在公示期内,以书面形式提交云南省科学技术奖励办公室,逾期不予受理。项目完成人或完成单位申请撤销提名的,应当在公示期内,由提名单位向云南省科学技术奖励办公室提交书面申请,经同意方可撤出评审。
提出异议的单位或者个人应当提供必要的证据,并表明真实身份,留下有效联系方式(通信地址、电话号码、联系人等)。个人提出异议的由异议人签署真实姓名并提供身份证复印件;单位提出异议的,应当加盖本单位公章。无明确证据,或因匿名无法联系核实的异议,不予受理。
如需了解提名项目具体情况的,可与云南省科学技术奖励办公室联系。
联系人及电话:
王雪升 0871-63135817
通信地址:
昆明市北京路542号云南省科学技术奖励办公室
邮编:650051
一起来看看哪些项目入选吧
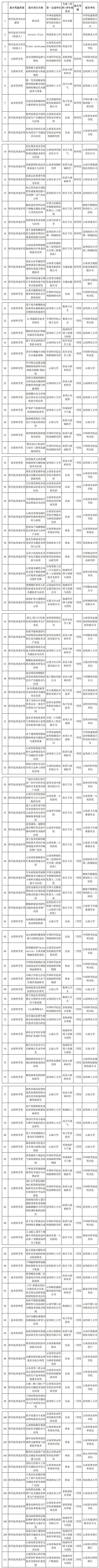
2020年度云南省科学技术奖提名受理形式审查通过项目名单

来源:云南省科学技术厅
版权所有 Copyright © 云南省寄生虫病防治所 滇ICP备05004264号-3 滇公网安备 53080202000356号
技术支持:川海科技
本站部分素材源于网络,如有侵权,请联系作者删除!