云南省寄生虫病防治所
搜 索

OA登录

电子图书

习近平对深入开展学雷锋活动作出重要指示

中共中央总书记、国家主席、中央军委主席习近平近日作出重要指示指出,今年是毛泽东等老一辈革命家为雷锋同志题词60周年。60年来,学雷...

2023-03-03
李希:以彻底自我革命精神开展教育整顿 打造忠诚干净担...

全国纪检监察干部队伍教育整顿动员部署会议2月24日在京召开,中共中央政治局常委、中央纪委书记李希出席会议并讲话。他强调,各级纪检监...

2023-03-03
让雷锋精神在新时代绽放更加璀璨的光芒

“如果你是一滴水,你是否滋润了一寸土地?如果你是一线阳光,你是否照亮了一分黑暗?如果你是一颗粮食,你是否哺育了有用的生命?如果你是...

2023-03-03
云南省寄生虫病防治所举行党委理论学习中心组2023年...

为切实把思想和行动统一到党中央精神上来,打牢开好民主生活会的思想基础,2023年2月7-10日,省寄防所党委组织开展理论学习中心组...

2023-02-21
王宁在清廉云南建设暨全省正风肃纪警示大会上强调:坚定...

王宁在清廉云南建设暨全省正风肃纪警示大会上强调,坚定不移全面从严治党建设清廉云南,推动干部清正政府清廉政治清明社会清朗,王予波石玉...

2023-02-21
凝心聚力鼓干劲 昂扬精神开新局——云南省寄生虫病防治...

为进一步学习贯彻所党委关于财务工作的总体部署,明确总体要求,动员规划财务科全体人员做好财务工作,2月9日,云南省寄生虫病防治所召开...

2023-02-21
学习 | 中共中央办公厅 国务院办公厅印发《关于进一...

新华社北京2月15日电 近日,中共中央办公厅、国务院办公厅印发了《关于进一步加强财会监督工作的意见》,并发出通知,要求各地区各部门...

2023-02-21
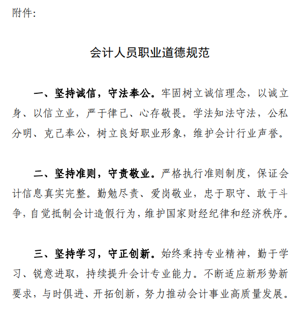
财政部印发《会计人员职业道德规范》

各省、自治区、直辖市、计划单列市财政厅(局),新疆生产建设兵团财政局,中直管理局财务管理办公室,国管局财务管理司,中央军委后勤保障...

2023-02-17
全省宣传部长会议强调:强信心聚合力鼓干劲 不断开创全...

1月31日上午,全省宣传部长会议以视频形式在昆明召开。省委书记王宁作出批示,省委副书记石玉钢出席会议并讲话,省委常委、宣传部部长曾...

2023-02-17
全省组织部长会议强调:为云南高质量跨越式发展提供坚强...

2月1日,全省组织部长会议在昆明召开。省委书记王宁作出批示,省委常委、组织部部长李刚出席会议并讲话。

2023-02-17
省委政法工作会议强调:奋力开启云南政法工作现代化新征...

2月7日,省委政法工作会议在昆明召开。会议强调,要坚决贯彻落实习近平总书记对政法工作的重要指示精神,认真落实中央政法工作会议部署和...

2023-02-17
真情关怀慰问暧人心——云南省寄生虫病防治所党委春节期...

云南省寄生虫病防治所党委把开展走访慰问活动作为学习贯彻党的二十大精神的具体举措,于2023年元旦春节期间组织对单位70岁以上的8名...

2023-02-17
习近平在中共中央政治局第二次集体学习时强调 加快构建...

中共中央政治局1月31日下午就加快构建新发展格局进行第二次集体学习。中共中央总书记习近平在主持学习时强调,加快构建新发展格局,是立...

2023-02-17
《求是》杂志发表省委书记王宁署名文章:奋力谱写中国式...

党的二十大站在新的历史起点上,描绘了全面建设社会主义现代化国家、以中国式现代化全面推进中华民族伟大复兴的宏伟蓝图,吹响了奋进新征程...

2023-02-17
中央组织部、人力资源社会保障部印发《事业单位工作人员...

近日,中共中央组织部,人力资源社会保障部,印发《事业单位工作人员考核规定》,(以下简称《考核规定》),对事业单位工作人员考核工作的

2023-02-17
《事业单位工作人员考核规定》权威解读来了!

近日,中央组织部、人力资源社会保障部印发了《事业单位工作人员考核规定》(以下简称《考核规定》),人力资源社会保障部事业单位人事管理...

2023-02-17
关于印发云南省卫生健康系统学习宣传贯彻《云南省优化营...

各州、市卫生健康委,委机关各处室局,委所属和联系有关单位:为深入贯彻落实党中央、国务院关于优化营商环境的重大决策部署和省委、省政府...

2023-02-17
普洱市委市政府领导到云南省寄生虫病防治所开展春节慰问...

2023年1月17日上午,普洱市副市长胡剑荣带队到云南省寄生虫病防治所开展春节慰问活动。

2023-02-09
省卫生健康委开展2023年春节慰问全省卫生健康系统基...

1月20日上午,省卫生健康委召开电视电话会议,开展2023年春节慰问全省卫生健康系统基层医务人员活动。省人民政府副省长、省卫生健康...

2023-02-09
全国春节期间农村地区疫情防控工作部署视频会召开

1月18日,全国春节期间农村地区疫情防控工作部署视频会召开,受中央农办主任,农业农村部党组书记、部长唐仁健委托,农业农村部副部长马...

2023-02-09

版权所有 Copyright © 云南省寄生虫病防治所    滇ICP备05004264号-3 滇公网安备 53080202000356号

技术支持:川海科技

本站部分素材源于网络,如有侵权,请联系作者删除!

健康咨询

合作交流

科研工作

返回顶部